中国近现代史时间轴,您有中国现代史时间轴吗?
最后更新 :2022.07.23 21:38
提起中国近现代史时间轴,大家都知道,有人问您有中国现代史时间轴吗?,另外,还有人想问近代历史时间轴标注重大是什么?,你知道这是怎么回事?其实中国近代史 时间轴 以轴的形式,下面就一起来看看您有中国现代史时间轴吗?,希望能够帮助到大家!
中国近现代史时间轴
1、您有中国现代史时间轴吗?
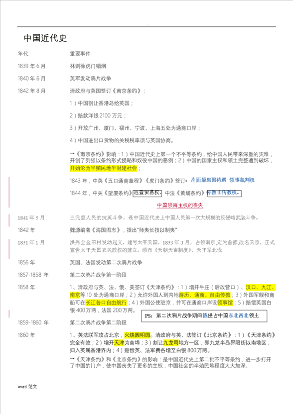
中国近代史时间轴是:年6月——年9月从年6月**战争爆发开始,到年10月1日成立为止。年爆发的**战争为中国由独立的中国近代史时间轴图表。
中国近代史 时间轴 以轴的形式

2、近代历史时间轴标注重大是什么?

3、中国近代史 时间轴 以轴的形式
中国近现代史时间轴完整图。

4、中国现代史时间轴是什么?
中国近现代史时间轴 重大。
5、中国历史时间轴是什么?
6、中国近代史时间轴
7、中国近代史时间轴?
8、中国近代发生的重大历史按时间顺序排列?
中国近现代历史时间轴。
9、中国近代史时间轴是什么?
以上就是与您有中国现代史时间轴吗?相关内容,是关于您有中国现代史时间轴吗?的分享。看完中国近现代史时间轴后,希望这对大家有所帮助!
哪个明星的生日在3月 哪个明星的生日在3月1日
哪些明星生日在3月? 3月是一个充满生机与希望的月份,有不少明星在这个月诞生,他们在演艺界、音乐界等不同领域散发着独特的光芒。 一、3月上旬出生的明星 1. 3月1日 - 毛阿敏,她是中国内地著名女歌手。毛阿敏的嗓音浑...
属兔和哪个属相合财 属兔跟哪个属相合财
属兔和哪个属相合财在中国传统文化中,属相之间的合财关系一直备受关注。对于属兔的人来说,了解与哪些属相合财有助于在事业合作、投资理财等方面做出更有利的决策。一、与属狗属相合财1. 命理依据 - 根据古代算命术中...
什么特的名字 什么名字有特点
《特别的名字》 在这个广袤的世界上,名字是每个人独特的标识,它们承载着家族的期望、文化的传承,以及个人的梦想。而有些名字,以其独特的魅力和深刻的内涵,让人过目难忘。今天,让我们一同探索那些“特别的名字”。 名字,不仅...
婚姻七年之痒如何避免 怎样解决婚姻的七年之痒
婚姻中的“七年之痒 ”通常是指结婚七年左右, 夫妻双方可能因为熟悉而失去新鲜感,进而产生疲惫、不满和矛盾。 以下是一些解决婚姻七年之痒的方法: 加强沟通 沟通是婚姻关系中非常重要的一环,尤其是在面对问题时。夫妻应...
被男友拉黑挽回术 一个被拉黑的男生如何挽留一个女生?
一个被拉黑的男生如何挽留一个女生?可以用欲情故纵的计策,不要学舔狗,把女生放几天,再去找她。和男朋友分手怎么挽回?相爱容易,相守难,分手后被拉黑的情况很常见,很多人以为被拉黑后挽回的可能性就很低了,那么分手被拉黑后怎么...
为什么情感会被伤害 为什么感情会伤人
为什么情感会被伤害1. 人类情感的本质情感伤害是人类生活中不可避免的一部分。人类情感的本质在于我们的社会性和生物性,我们需要与他人建立联系来满足生存和发展的需要。情感的存在使我们能够感受到快乐、爱、尊重和...
射手女哪里厉害(射手女哪里最迷人)
射手女哪里厉害?解析射手座女性的独特魅力 在十二星座中,射手座女性以其独特的性格和魅力赢得了广泛的赞誉。那么,射手女到底厉害在哪里呢?本文将从几个方面为您揭示射手女的独特之处。 首先,射手女拥有卓越的智慧和洞察力...
最全面的住房窗户风水分析
它能关闭外界的干扰也能开启与外界的融合,使室外美景尽收眼底;它能呼出室内污气,吸进新鲜空...
最可惜的风水宝地!本该波澜不惊的广西为何千年来一直波涛汹涌?
1885年3月24日,广西镇南关,中国军队在老将冯子材的率领下,大败法国侵略军,为身处不利状况的...
生肖羊适合住哪个楼层(生肖羊和鼠相配吗)
生肖羊是十二生肖之一,人们普遍认为生肖羊代表着温柔、敏感和善良。居住环境是一个人能否...
97年属牛女命运如何(97年属牛女25岁命运)
97年属牛女命运如何?这是一个很有趣的问题,因为每个人都有不同的命运。然而,根据中国传统文...
亥山巳阳宅大吉图片 亥山巳向阳宅水法与吉凶
各位老铁们好,相信很多人对亥山巳阳宅大吉图片都不是特别的了解,因此呢,今天就来为大家分享...
属鼠27岁逢九年忌讳什么 逢九年化解方法
在中国古代,九为阳数的极数,即单数最大的数,而老阳之数,必定免不了物极必反这个问题,这也就是...
周易佳五行属什么 易五行属什么,什么寓意
各位老铁们,大家好,今天由我来为大家分享周易佳五行属什么,以及易学的五行属什么的相关问题...
女孩子大高鼻梁面相怎么讲 鼻梁高鼻头小女人面相
各位老铁们,大家好,今天由我来为大家分享女孩子大高鼻梁面相怎么讲,以及鼻梁高鼻头小女人面...
背对办公室门风水 办公室风水背靠门怎么破
老铁们,大家好,相信还有很多朋友对于背对办公室门风水和门对门办公室风水的相关问题不太懂...
结婚择日贴书竖写格式 结婚择日贴的书写格式
大家好,如果您还对结婚择日贴书竖写格式不太了解,没有关系,今天就由本站为大家分享结婚择日...
合八字详解 八字合是哪八字
各位老铁们好,相信很多人对合八字详解都不是特别的了解,因此呢,今天就来为大家分享下关于合...
2023上半年生肖虎财运上升吗 跟谁一起财运好
在十二生肖中属虎人在各方面都算是比较突出的,而且他们属于性格比较强势的那种,所以不管是...
属性和年龄对照表,十二生肖对照表年龄是什么?
提起属性和年龄对照表,大家都知道,有人问十二生肖对照表年龄是什么?,另外,还有人想问生肖年龄...
王者女英雄去掉所有服装和小内,王者女英雄去掉所有服装的样子
提起王者女英雄去掉所有服装和小内,大家都知道,有人问王者女英雄去掉所有服装的样子,另外,还...
老黄历查询:2020年7月31号农历六月十一是装修吉日吗
在我们的传统习俗中,不管做什么重大的事情之前,大家都会挑选吉日,对于新房装修当然也不例外...
主动找男生聊天的开头 女生主动找男生聊天如何开头
在一段感情中,谁先主动,意味着谁更加喜欢对方。据小编了解,不少女生都会为如何主动找男生聊...
虎年牛的运势2022运势,属牛在虎年的运气如何
虎年牛的运势2022运势 将来总是充溢未知和变数,所以我们要时辰准好准备,枕戈待旦,踏踏...
属猴的和什么相生相克,相生相克的食物
属猴的和什么相生相克属相婚配是按照十二生肖以及年份来计算的,它属于八字合婚里面的一部...
最近三个月运势详批免费,免费测未来三各月运势
最近三个月运势详批免费 苏珊米勒,美国著名占星师,全美十佳占星师之一名,全世界更受欢迎的...
属蛇的今年多大岁了,1929年属蛇男寿命
属蛇的今年多大岁了 都说世上没有相同的两片树叶,人也是一样,每个人都是独立的。但是我们...
77年属蛇办公室挂什么画,正对门玄关挂什么画好
77年属蛇办公室挂什么画 笔是每个人生活中都离不开的一个文具用品,笔有很多种的颜色,不同...
属蛇和猪相配吗婚姻,男属猪女属蛇婚姻相配
属蛇和猪相配吗婚姻 属蛇男和属猪女不相配属蛇男人大多具有精明的眼光和高人一筹的谋略, ...
12生肖时间排序年龄表,十二生肖排序年龄几岁
12生肖时间排序年龄表 文·段宏刚 不论在东方还是西方,如果询问女性的年龄,会被认为是非常...
属龙的人的贵人,生肖属龙的三合贵人
属龙的人的贵人 三穷三富过到老, 十年兴败谁知晓! 什么是真,什么是假, 喜我者我惜之,嫌我者我...
2022年紫微星下凡,2023世界巨星算命原帖
2022年紫微星下凡 星也叫紫微大帝是道教四位辅佐“三清”的天神之一,全称叫“中天紫微北...
2022年85年属牛牢狱之灾,1985属牛2022年每月运程
2022年85年属牛牢狱之灾 九九八十一难属牛人真是造孽!晚年必有“牢狱之灾”!属牛人怕是“...
属马的2022年多少周岁,2022年的生肖马
属马的2022年多少周岁 属马狮子座热情生动,个性强势,在大多数人眼中,他们可能是以自我...
姻缘迟迟不来如何化解,姻缘不好如何化解
姻缘迟迟不来如何化解 在步入婚姻殿堂的那一刻,每对新人都对婚姻充满了美好的期待,理想是...
属兔年龄查询表2022年,属虎年龄查询表
属兔年龄查询表2022年 算命学是一门十分博大精深的学问,一直以来受到人们的广泛 ,那么对于...
1978年属马人2022年运势,78年属马何时走大运2022年
1978年属马人2022年运势 属马人2022年整体运势进入2022年,属马人的整体运势还是非常不错...
属兔几月份比较好,属兔女人在床上的表现
属兔几月份比较好 属兔的几月出生更好 一属兔的几月出生更好阴历 农历阴历二三四五八月...
牛与牛婚配好不好,牛与牛婚姻是否相配
牛与牛婚配好不好 跟别人相处,当你的心变得砰砰跳的时候,一定是产生了好感。如果有一个人...
88年属龙的婚姻怎么样,88属龙人最旺的年龄
88年属龙的婚姻怎么样 1988年属龙女婚配: 1.属龙女和属鼠,属鸡,属猪的男性结婚最合适。 2.1...
- 数据加载中,请稍后...