命里缺什么速查表,五行缺什么怎么算
最后更新 :2021.11.22 14:54
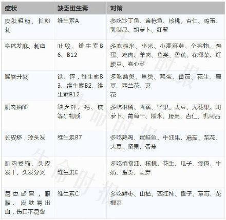
命里缺什么速查表
【身体缺啥维生素、该怎么补,一张表总结全了】便民资讯《中国成年居民营养素摄入状况的评价》显示,我国成年居民的维生素B1和维生素B2摄入不足比例均超过了80%。饮食结构的改变让本该摄入的维生素“大批流失”。缺乏不同的维生素,身体会呈现不同的症状。对照下表看看你缺哪一种
: 宁波发布
以上就是与命里缺什么速查表相关内容,是关于维生素b2的分享。看完五行缺什么怎么算后,希望这对大家有所帮助!
为什么有人耳朵薄 耳朵薄的人是不是没有福气
为什么有人耳朵薄?耳朵是人体的一个重要器官,它不仅能够帮助我们听到声音,还与我们的健康和外貌有着密切的关系。有些人的耳朵比较薄,这可能是由多种因素引起的。在本文中,我们将探讨为什么有人耳朵薄,并提供一些可能的解释...
属龙的男孩取什么名字最好2024年,男孩带官运大气的名字
每一个宝宝出生之后都会有属于自己的名字,而不同的名字带来的影响不同,那么2024年出生属龙...
赵梦的名字怎么样 起名字赵梦什么好听
赵梦的名字怎么样 赵梦这个名字在中华文化中有着深远的寓意和内涵。从名字的字面意思来看,“赵梦”意味着赵姓的人有着美好的梦想和愿望。在中国传统文化中,梦通常代表着希望、理想和未来,因此“赵梦”这个名字可以理解...
郑坤这个名字怎么样 郑坤这个名字好吗
郑坤这个名字怎么样 在探讨名字的含义和影响时,我们应该注意到名字不仅是个人身份的标识,还可能对个人的成长和发展产生深远的影响。在中国文化中,父母在给孩子起名字时,通常会选择那些具有美好寓意和字义的字眼,以期望孩...
属鸡运气如何 属鸡人运气如何
根据提供的搜索结果,属鸡人的 运气在不同时间段和不同方面存在差异。 以下是根据搜索结果得出的几个关键点: 2023年属鸡人的财运和事业运 财运 在2023年,属鸡人的财运呈现出不同的观点 。 一部分搜索结果显示, 属鸡人在这...
哪里代表耳垂(耳垂什么形状有福)
哪里代表耳垂:探索耳垂在人体中的独特意义 在人体解剖学中,耳垂是耳朵的一部分,通常被视为耳朵的下端。然而,耳垂不仅仅是耳朵的一个简单部分,它在文化、医学和美学等多个领域都具有独特的意义。本文将探讨耳垂在人体中的...
单个事物在二十四山方位上对环境吉凶的影响
这里指的是二十四山方位上有某物,在特定的流年会引发某些特定的吉凶事件。辰山主发财,主出...
广西农村“拾骨葬”习俗,你知道多少
今天来说一下我们家乡特有的丧葬习俗“拾骨葬”,我们老家这边人去世之后会进行二次安葬,在...
1977年属蛇人45岁到49岁运程 77年属蛇46岁以后的一生命运
根据中国传统的十二生肖和干支纪年法,1977年属蛇。那么,属蛇人在2022年的年龄应该是45岁到...
生肖虎姻缘财运方位 生肖虎的姻缘
大家好,今天来为大家解答生肖虎姻缘财运方位这个问题的一些问题点,包括属虎姻缘方位也一样...
玉环斗首择日通根秘块 二十四山玉环斗首择日秘诀
大家好,玉环斗首择日通根秘块相信很多的网友都不是很明白,包括二十四山玉环斗首择日秘诀也...
客厅里两面大镜子对着风水怎么样
老铁们,大家好,相信还有很多朋友对于客厅里两面大镜子对着风水怎么样和两个镜子对着放 风...
塔罗测试你有气质吗 塔罗测你的人格魅力
大家好,塔罗测试你有气质吗相信很多的网友都不是很明白,包括塔罗测你的气质也是一样,不过没...
八字翻译五行 译字的五行
其实八字翻译五行的问题并不复杂,但是又很多的朋友都不太了解五行英文翻译,因此呢,今天小编...
在线六爻八卦算命 大家找算命网六爻卦
各位老铁们,大家好,今天由我来为大家分享在线六爻八卦算命,以及算命 六爻的相关问题知识,希...
双鱼座今日运势每日运势查询 双鱼座今日运势 每日运程
各位老铁们,大家好,今天由我来为大家分享双鱼座今日运势每日运势查询,以及双鱼座今日运势运...
算命的说我婚姻运势不好 算命的说我婚姻不好财运不好
大家好,关于算命的说我婚姻运势不好很多朋友都还不太明白,不过没关系,因为今天小编就来为大...
潮汕算命金木水火土五行 八卦金木水火土
大家好,如果您还对潮汕算命金木水火土五行不太了解,没有关系,今天就由本站为大家分享潮汕算...
如何查询今日运势财运 怎么查看今天的财运
各位老铁们,大家好,今天由我来为大家分享如何查询今日运势财运,以及如何查询今日运势财运的...
有哪些调戏男朋友的小技巧
恋爱是我们每一个人在日常生活中都会经历的一段重要情感,想必大家在热恋过程中也会有非常...
订婚的钱分手了能退么 订婚的钱分手了能退么嘛
小编相信各位小伙伴都想知道怎么谈恋爱才能长久下去呢,这是一个比较难解的问题。毕竟,各位...
让一个人倒霉简单方法,一个人的 运气很差,怎样改变
提起让一个人倒霉简单方法,大家都知道,有人问一个人的 运气很差,怎样改变,另外,还有人想问最...
坐月子禁止吃的12种蔬菜,坐完月子可以吃什么蔬菜
提起坐月子禁止吃的12种蔬菜,大家都知道,有人问坐完月子可以吃什么蔬菜,另外,还有人想问产妇...
澳门12生肖出码表,十二生肖码表三合有哪些
提起澳门12生肖出码表,大家都知道,有人问十二生肖码表三合有哪些,另外,还有人想问2021年十二...
风水里最吉祥的花(风水里最吉祥的花马年)
在我们的风水学术中,有着很多代表吉祥的花卉,这些花卉不仅美观,并且还具有旺运旺风水的效果...
星座配对指数查询(星座配对指数分析)
2018年最全最准12星座配对指数速配表适合表白的句子1、 你是月亮,我是星星,陪你一起数心...
父母爻发动详解(父母爻发动 工作)
生我者为父母,在卦中可吉可凶,遇上财动则伤,官动则加强,自己动则伤子孙,扶兄弟。父母不上卦为...
十二生肖婚配对照表,十二生肖婚配相生相克
十二生肖婚配对照表 十二生肖,是中国传统文化的一部分,这一人类社会的奇特现象,不仅中国有,...
1971年生肖猪今年运势,1971年猪女一生运势
1971年生肖猪今年运势 属猪人大多人的性格都特别的直爽,做事大度不拘小节,简直是位乐天主...
78年火命五行缺什么,属马天上火命佩戴什么
78年火命五行缺什么古贤认为,世界是由五种元素构成的,就是我们所熟知的金、木、水、火、土...
属兔年龄查询表2022年,96年属鼠女2022 年运势
属兔年龄查询表2022年 属兔的人,个性善变,为人和气,能体谅别人,心肠善良慈悲,不过,属兔的人虚...
67年水羊婚配73年本命女,67年羊和73年牛相配婚姻如何
67年水羊婚配73年本命女 67年属羊的属相婚配表 67年属羊的属相婚配表 67年属羊的属相婚...
易经预测2022年年运,2023出中国出
易经预测2022年年运当我们翻开《易经》卷首,一行字赫然入目:天行健,君子以自强不息。这句话...
属蛇55岁后走好运女,属蛇狮子座2022
属蛇55岁后走好运女幸运的蛇越老,祝福越大,男人越漂亮,丈夫越爱,岳母也喜欢。中国生肖的雌性...
2022属牛人全年每个月运势女,属蛇2022运势及运程详解
2022属牛人全年每个月运势女 对于双鱼座女生来说,脑袋里充满了美好的幻想且极具浪漫细胞,...
2022兔人全年运势1975,属兔在2022 年的运程
2022兔人全年运势1975 近日南韩著名娱乐公司三大之一的JYP 宣布将于2022年2月推出新女团...
82年在2022年的运势,82年属狗女的2022年运势如何
82年在2022年的运势 巨蟹座作为水象星座的一员,他们有着水的细腻和温柔,而且巨蟹座的主星...
九月生牛的人命运,牛年农历九月出生是什么命
九月生牛的人命运 很多人可能有的时候会很郁闷,明明是同一年出生,有的人运气好有的人运气...
2022年清宫表生男生女图准吗,生男女2022 清宫图表
2022年清宫表生男生女图准吗 民间流传着清宫表生男生女你来测 但是清宫表真得准确率那么...
什么是上等婚配,属牛的上等婚配
什么是上等婚配生活中有句话说得好,你喜欢的东西不一定是更好的,而和你最合适的东西,才一定...
- 数据加载中,请稍后...