紫微斗数有多准,斗数看哪方面最准
最后更新 :2021.11.14 20:15
紫微斗数有多准
紫微学
1. 紫微斗数
紫微斗数以恒星的星性构造的人类思想,也叫主命。
构造人类运气是为十二长生,也叫主运。
因其系统里以紫微星为诸星之首,故得名。
紫微星交移至天钱,现今人类是天钱主命,这也叫易宿,命主与紫微星无直接关系。
紫微和八字一样,都是中国人发明的算命术,发明者相传为宋代的陈希夷。
紫微斗数在古代被尊称为“帝王学”,并在皇宫中设有“钦天监”对其进行研究,能接触到紫微斗数的人只限于皇族中人或是有皇帝钦点的官员。
这也就是为什么八字在民间流传较广,而紫微斗数却少为人知的原因。

2. 与西方星座学的对应
紫微斗数就是东方的星座学,紫微命盘对应星盘。
占星中有12星座,紫微斗数也有14主星。
紫微主星的四大类型(开创型、领导型、支援型、合作型)与星座四象(火象、土象、风象、水象)较为相似。
但是,紫微斗数需要出生的年、月、日、时四个参数,每差一个时辰,命盘就完全不同,计算更为精准。

3. 评价
因此,紫微斗数不仅是世界上最早的行为心理学,也是最为精准的算命术。
经过多年的发展,当今的紫微斗数已经集中国传统文化与现代管理学、心理学、人际学……等多种学科于一体,融入科学发展观及现代价值观。
教导大众打破封建迷信,知命造命,远远超越了传统算命预测的界限,成为对人生命运具有至关重要指导意义的成功学及幸福学。

4. 紫微斗数与人的关系
紫微斗数——星象布局
每一个恒星都有着不同的性情和天赋,从心性上来说,人的想法除了由本性产生以外,还会受到其它因素的影响,或是它人,或是信仰。
每一种信仰都有着不同的想法 ,这些想法中也 着愿望,学术,灵感,避害信息等等。
这就是紫微斗数的星象布局。
星相斗数——构造人类心性
人的命运都决定于自已的性情,人的处境都取决于人的内心,同样经历一件事,每个人的感受是不一样,同样做着一件事,每个人的出意却不同。
同样说这一样的话,每个人给别人的感受是不同的。
这就是人类不同的心性构造。
而构造人类心性的就是星相斗数。
良性与恶性的区别
同样做了一件违背良心的事,良性的人会产生内咎和罪恶感。
恶性的人会认为自已比别人聪明而产生优越感。
人都做过违背良心的事,所以人是越缺德越开心,但是这种开心必将转瞬即逝。

紫微十四主星
1. 十四主星
十四主星是一种叫紫微斗数的卜卦所用到的周天十四颗主星,源于古代人民对星辰的自然崇拜。
北斗七星,南斗六星,北极星,太阴太阳。共十六星。
排除北斗七星之第三(禄存)、第四(文曲),剩下就是紫微十四主星了。
这里排除的北斗第三星(禄存)为紫微斗数之辅星;北斗第四星(文曲)为紫微斗数之吉星。
了解一个人的主星,就可以了解他的个性特质和喜好。

紫微十四主星
2. 个性决定命运
紫微星【尊】
紫微星是一颗尊贵之星,具备领导的特质。
太阳星【耀】
如同天上的太阳照耀,象徵著光明与博爱。
太阴星【敛】
英华内敛而能散发光辉,沉稳而不轻浮,静藏而不外放。

北斗五星
贪狼星【贪】
贪不一定是贪得无厌,而是代表内心比较强烈的欲望。
巨门星【暗】
自身的光芒容易被掩盖或遮暗,所以得经常藉由『言语』来表达自己、突显自我。
廉贞星【囚】
对事情的看法容易画地自限而侷侷限在某个范围之内不易跳脱。
武曲星【刚】
武曲星心性坚毅刚强、不服输,精神世界容易感到孤寂。
破军星【耗】
耗就是耗用、消耗的意思,破军星有拼劲,容易过度消耗体力与资源。

南斗六星
天府星【库】
库有收藏的意义如财库、仓库等,具拥有的欲望及谨慎保存收藏的心态。
天梁星【荫】
天梁星是助人之星所以称是荫星,荫星的含义有二,一是喜欢帮助照顾别人,二是得到别人的帮助。
天机星【谋】
天机星是反应敏捷、善用智慧之星。
天同星【福】
如同小孩子受到父母的照顾而无忧无虑,有福可享。
天相星【印】
代表一个人对自己的言行有一定的规范。
七杀星【烈】
七杀星有如古代的将军一般,好胜心强,个性倔强性刚果决、倔强性刚果决、喜怒常形于色。

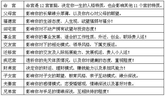
紫微十二宫——命运预测
如果说紫微斗数可以用来做人生指标,那么宫位就是这满盘星斗的指标。
12个宫位分别影响着你人生当中的各个方面,如爱情、事业、财富等,就相当于将你的人生切成一小块一小块,再拼合一起。
当各主星落入这些宫位,就能反映出你各方面会呈现怎样的命运轨迹。

紫微命盘十二宫

十二宫代表的意义
民间流传最广的就是生辰八字,现在仍有不少人去“算命”,推测日子。
而曾经皇家用来推理命运的紫微斗数,或许在某些方面要比八字更加全面、精确。
而西方的十二星座占星学毕竟文化根源不同。
所以紫微斗数或许仍有较大的发展空间。

以上就是与紫微斗数有多准相关内容,是关于紫微斗数的分享。看完紫薇斗数看哪方面最准后,希望这对大家有所帮助!
铄铄名字怎么样 铄的寓意,用来取名字合适吗
铄铄名字怎么样 在为孩子取名时,家长们总是绞尽脑汁,希望能赋予孩子一个独特而富有内涵的名字。“铄铄”这个名字便是其中一个备受关注的选择。那么,铄铄名字到底怎么样呢? 从字意来看,“铄”字有着丰富的含义。它指熔化金...
奕然名字有什么寓意 奕然这个名字怎么样
奕然名字有什么寓意 在为孩子取名时,每一个字的选择都蕴含着父母对孩子深深的期望和祝福。“奕然”这个名字,更是承载着丰富而美好的寓意。 “奕”字,本义为光明之义,有着明亮、美丽的内涵。它累,重迭;高大,美丽,寓意着一个人...
胎记在腰上命运如何 胎记在腰上好不好
胎记在腰上的寓意和影响因个 人情况和文化差异而异。在传统文化中,胎记被认为可能与个人的命运和性格特 征有关,而在现代医学中, 胎记主要是由皮肤组织在发育时异常增生造成的。 文化传统观点 在中国传统文化中, 关于胎记...
夏如何取名 夏起名字
基于您的查询 “夏起名字”, 我会结合最新的搜索结果来为您提供有关夏姓起名的信息。 由于您没有指定需要的字数, 我将为您提供一个综合性的概述,并尽可能详细地介绍夏姓起名的相关内容。 夏姓是中国的一个常见姓氏, 起源...
如何介绍自己姓邵的字 我姓邵什么邵怎么介绍
您好! 了解到您想要了解关于邵这个姓氏的信息 。 根据最新的搜索结果, 我可以为您提供以下信息: 首先, 邵这个姓氏的读音为shào。 它是中国的一个常见姓氏, 排名在当代人口统计中位列第83位, 约占全国人口的0.24%。 邵...
男友提分手后挽回的几率大吗 男人提分手后不主动联系,这样还会复合吗?
男人提分手后不主动联系,这样还会复合吗?有时候,男人也会因为女人的一些言行不合他的意,不再喜欢你了。所以悄悄离开,不联系你。如果女人在断联后,还依旧主动联系,那么也有可能他会回心转意。所以这个时间,如果放不下他,那你...
为什么情感都是苦涩的呢 为什么感情这么痛苦
关于您的问题“为什么情感都是苦涩的呢”,这可能是因为情感的体验往往与个人的心理状态、生活经历以及对人际关系的理解有关。以下是一些可能导致情感体验带有苦涩感的原因:1. 对爱情的误解许多人可能会有这样的观念,认...
运气为什么一直不好(为什么运气一直都很差)
运气为什么一直不好?揭秘背后的原因 生活中,我们经常会听到有人抱怨自己的运气不好,似乎无论做什么都不顺利。那么,为什么有些人的运气会一直不好呢?本文将揭秘背后的原因,帮助你找到改善运气的方法。 首先,我们要明白运气并...
测你的真爱在哪里(测你的真爱在哪里太准了)
测你的真爱在哪里? 每个人都渴望找到自己的真爱,但真爱究竟在哪里呢?这是一个复杂而又引人深思的问题。不过,我们可以通过一些方法和角度来探寻真爱的可能所在。 首先,真爱可能就在你的身边。有时候,我们过于追求那些遥不可...
一周人事:国务院密集任命8名副部 十九大后“第三虎”一审宣判
手机人民网 原创稿。2020年7月10日上午,山西省太原市中级人民法院一审公开宣判河北省人大...
五行缺土发展哪个方向(五行缺土适合哪个方位)
五行是中华文化中的重要组成部分,其理论可以应用于方方面面。五行缺土发展哪个方向?这是一...
哪个星座心理变态最强(心理变态的星座)
作为一名机器人,小智是没有情感和星座之分的。但从普遍的角度来看,对于星座的研究已经成为...
女马和哪个生肖最配(属马女和哪个生肖最合适)
女马和哪个生肖最配? 女马属于十二生肖中的马,马是阳性动物,阴阳相配,十分重要。那么,女马最...
怎么测试自己网站(怎么测试自己是s还是m)
测试自己的网站是每个网站拥有者的必要工作,因为只有在测试中,我们才能发现可能存在的问题...
八字排盘羊刃 八字羊刃煞怎样排
本篇文章给大家谈谈八字排盘羊刃,以及八字中羊刃代表什么对应的知识点,文章可能有点长,但是...
观音寺今日运势最新 今天观音
大家好,观音寺今日运势最新相信很多的网友都不是很明白,包括今日抽签观音运如何也是一样,不...
野鹤六爻预测实战心得 野鹤老人六爻到底什么水平
本篇文章给大家谈谈野鹤六爻预测实战心得,以及野鹤老人六爻简断法对应的知识点,文章可能有...
免费生辰八字九宫测姻缘 生辰八字九宫格算命盘
老铁们,大家好,相信还有很多朋友对于免费生辰八字九宫测姻缘和九宫八卦测字的相关问题不太...
奇门遁甲怎么选择婚姻 如何用奇门遁甲看婚姻
其实奇门遁甲怎么选择婚姻的问题并不复杂,但是又很多的朋友都不太了解奇门遁甲与婚姻,因此...
殡葬服务礼仪公司起名大全 殡葬服务公司起什么名字好听
其实殡葬服务礼仪公司起名大全的问题并不复杂,但是又很多的朋友都不太了解殡葬服务公司名...
海南猪肉今日价格多少钱一斤 最新海南物价猪肉价格
各位老铁们好,相信很多人对海南猪肉今日价格多少钱一斤都不是特别的了解,因此呢,今天就来为...
六爻课起卦法 六爻占卜起卦六爻自学方法
本篇文章给大家谈谈六爻课起卦法,以及6爻算卦教学对应的知识点,文章可能有点长,但是希望大...
处座女如何暗示喜欢的人,怎么暗示处女座的人?
提起处座女如何暗示喜欢的人,大家都知道,有人问怎么暗示处女座的人?,另外,还有人想问处女座喜...
属马人2021年农历二月哪天宜搬家入宅
一般情况下,我们会专门选一天做一件比较重要的事情,所以搬家的时候,一定要选一个好日子来帮...
91年羊31后转运 2022有喜事的属相
很多人面对自己三十岁之后的生活的时候,大多数都是比较迷茫的,可能很多人觉得三十而立的压...
2022年属羊李居明,2022年属鼠人的全年运势
2022年属羊李居明 以中国传统风水文化为精髓,为您提供提供家居风水,办公室风水,八字算命,阴...
免费最准命格测算,运势测算免费
免费最准命格测算 大家肯定都知道人的面相一般都会随着时间改变,但是骨相却是一出生就不...
73年属牛女人近期运势,1973属牛2022每月运程
73年属牛女人近期运势 1973年属牛女一生婚姻幸福吗?牛年出生的人通常给我们留下的是非常...
十二生肖年龄查询大全,十二生肖更佳配对表格
十二生肖年龄查询大全十二生肖年龄对照表【虚岁】注意事项: 1、上表中所说的年龄均为虚岁...
2022十二生肖对照图,十二生肖属相查询表
2022十二生肖对照图 「人各有命」与「命运掌握在自己手中」,两种说法既都可信,也都不可信...
属猪人的寿命是多少,83年属猪不能有儿子
属猪人的寿命是多少 我们每个人都希望自己以及家人一生平安,身体健康,拥有充裕的财富,但并...
属狗的今年多少岁分别多少岁,94年属狗人注定的婚姻
属狗的今年多少岁分别多少岁属鼠的今年多大?2022 属鼠的今年多大? 2008年2月4日7时3分至2...
45岁兔今年命运,牛配兔一生的命运
45岁兔今年命运 西西废 农村光棍问题又一次引起热议。10年前,人们 到的是农村光棍作为不...
2022年生肖虎什么命,2022年属虎正月出生是什么命
2022年生肖虎什么命 2022年是壬寅年,寅为虎,壬的五行属水,五行纳音金箔金,我们俗称这为“水...
测婚姻何时到来,月老算算你几岁结婚
测婚姻何时到来 【“2022 314宜领证”?江西成全你!】2022 年3月14日婚姻登记高峰期来临之...
1983年属猪未来6年大运,83年属猪40岁以后大运
1983年属猪未来6年大运 生肖属猪之人身边的机会和机遇都是极好的,虽然有时候生肖属猪之人...
1988年属龙今年运势如何,88年龙女2022 年感情运程
1988年属龙今年运势如何 1988年属龙的人2022 年运势,1988 年出生的属龙人2022 年运势 对...
属老鼠的女生跟属什么配,属虎的男人和什么属什么最配
属老鼠的女生跟属什么配 给宝宝起个好名字是我们做家长义不容辞的责任,所以给为准爸爸准...
八字火旺的容易得什么病,五行火旺的人的特点
八字火旺的容易得什么病 文/李丙余八字取清为贵,何为清呢?就是五行简单明了,不能太复杂,复杂...
2022生男孩女孩月份表,生男孩女孩月份表2022 准确吗
2022生男孩女孩月份表老师好,本人女,请您帮看下我们夫妻的子女缘分,结婚多年,啥时候能有子女...
- 数据加载中,请稍后...